
Second Brain AI Doubles Productivity Using Five Years' Data
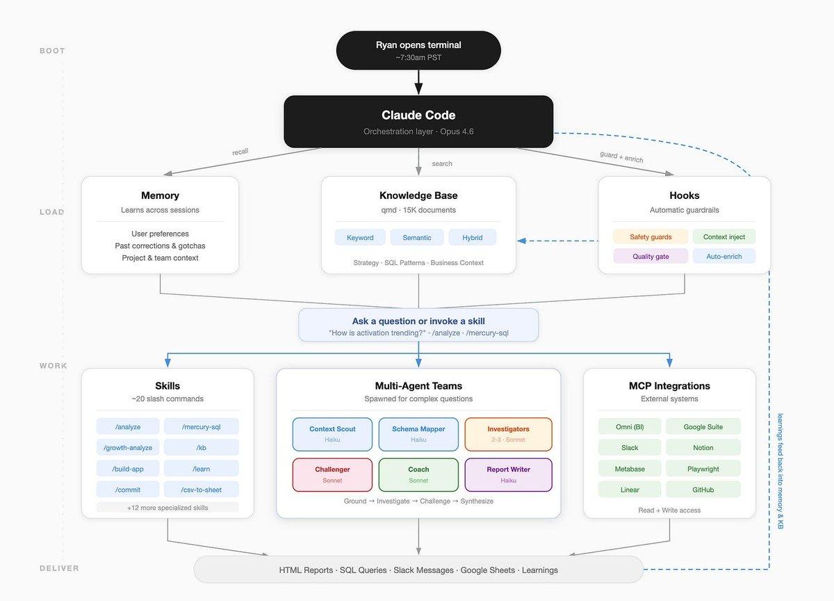
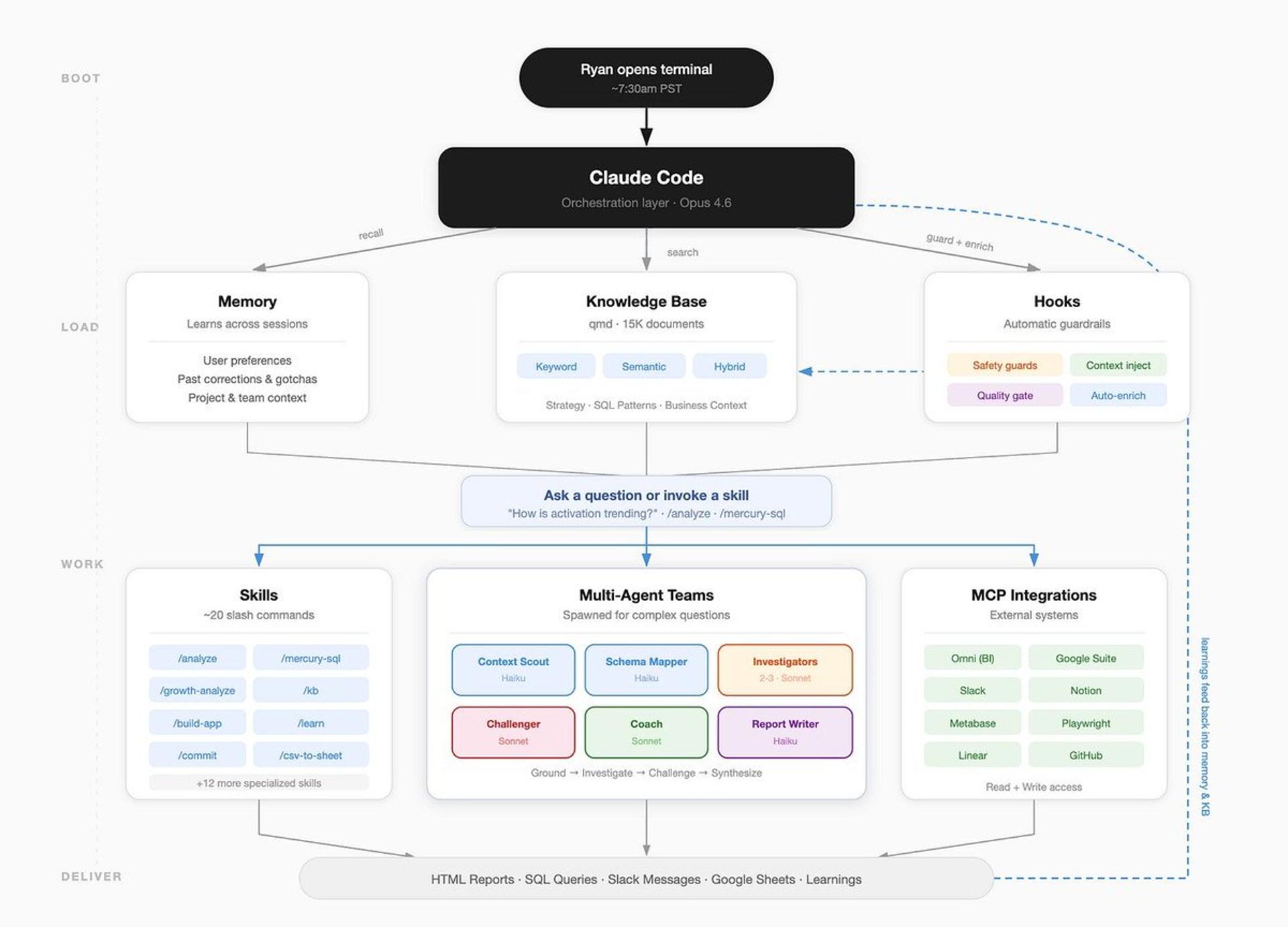
My next guest Ryan (VP @mercury) 2x'd his productivity by building a second brain in Claude Code trained on 5 years of work history. It runs locally and gets better every day. The diagram below looks complicated but I asked him to break down exactly how it works. 📌 Subscribe to get our full episode tmr: https://t.co/1C6pbWzPYn
AI Design Tool Bridges Codex's Frontend Skill Gap
I feel like Codex's gap in frontend design skills can be easily made up if you use an AI design tool. My favorite is @tomkrcha's Pencil
OpenClaw Struggles with Simple Automated Email Tasks
I spent an hour plus this afternoon trying to get OpenClaw to work with GPT. I asked it to do a simple task to send me a weekly stats recap email that Opus had no trouble with. Here's how the...

Struggling After Switching OpenClaw to GPT – Need Optimization Tips
I switched my openclaw to gpt finally and it’s…not going to well. Any tips to optimize it for this model? https://t.co/eKvtNUunc9
AI Could Auto‑select and Cut Podcast Highlights
I’d love to have AI scan my entire podcast transcript library then point out top transcript clips for each video for my review then actually go into the videos and clip them. Is this possible?
Anticipation Builds for Anthropic's Daily Model Releases
Anthropic should just ship models daily too like the rest of their products - can’t wait for Opus 4.18.2026 tmr
AI Generates Claude Design Video From Blog and Tweets
Made this 30 second video of Claude Design just by pasting in the Claude Design blog post and some tweets from @AnthropicAI employees Kinda speechless. https://t.co/9uFxO3LKzf

AI Self‑checks Iterate Outputs for Higher Quality Thumbnails and Titles
When I build skills now I always ask AI to spin up a separate eval agent to do yes/no checks to grade the first agent's output. And if the output isn't "yes" across the board it asks the first agent to...
AI Agents Will Overhaul Docs, Slides, and Design
Anthropic or some other AI native tool will likely disrupt design tools and Google Workspace / Microsoft Office. Most of these tools were designed for humans to hand craft slides, docs, and spreadsheets one by one. Getting...
Is 35B the Sweet Spot for Local AI?
What is the sweet spot in open source model size? Are 35B models enough for local agentic workflows? Trying to decide how much RAM I need in a new computer.
Frequent Claude Outages Raise Questions About Scaling Pace
Feels like there's an outage for Claude every other day - I wonder if this is related to the pace of shipping, just scaling compute, or something else?

Need Seamless Session Sync Between Claude Desktop and Mobile
I'm enjoying using the new Claude Code app (RIP terminal). How can I work on the same session across the Claude mobile app too? /remote-control doesn't seem to work and tbh I shouldn't have to type this to work across...
Don’t Let Tool Tweaking Replace Real Productive Work
The thing I have to remind myself constantly with OpenClaw, Claude Code, and the like is am I actually setting up workflows to get real work done or am I just optimizing my OpenClaw and Claude Code setup. Very easy to...

OpenAI's GPT Lag Threatens OpenClaw's Viability
I know OpenClaw isn't part of OpenAI but this feels like a mini-crisis for OpenAI if the GPT integration doesn't improve soon. The bar is GPT needs to be just as good if not better for OpenClaw as Opus. https://t.co/zTVCpzI3EQ
Community Suspects Opus Nerf; Doubts Anthropic's Motive
My entire feed and the Claude subreddit is full of ppl saying opus got nerfed. Why would Anthropic nerf its own models?