Anti‑inflammatory Diets Curb Neuroinflammation via Gut‑brain Axis
The relationship between dietary patterns and neuroinflammation "These nutritional changes contribute to a pro-inflammatory brain environment both directly, through the immunomodulatory effects of dietary components and metabolites, and indirectly, through increased intestinal permeability, dysbiosis, and activation of peripheral inflammatory cascades. Conversely, nutritional strategies such as plant-based, low-fat, low-carbohydrate, Dietary Approaches to Stop Hypertension (DASH), Mediterranean–DASH Intervention for Neurodegenerative Delay (MIND), and time-restricted diets appear to counteract these detrimental effects. Preclinical and early clinical evidence suggests that these approaches reduce microgliosis, inhibit inflammasome signaling, lower systemic inflammation, and reshape the gut microbiota to promote anti-inflammatory metabolites and better gut–brain communication." https://t.co/osYew1SPoQ

Restoring Cell Communication May Halt Alzheimer’s Progression
Emerging pathological mechanisms of Alzheimer's disease pathogenesis: from neuroimmune interactions to intercellular communication "...Ultimately, early interventions aimed at restoring healthy intercellular communication offer new hope for halting AD progression..." https://t.co/Qj6SfUapHz

Longevity Market Set to Outpace AI at $8 Trillion
The rise of the longevity family office UBS projects an 8T global longevity market (surpassing AI as the largest category) 🔗https://t.co/Tp7fKl68VS Echoes what I'm seeing through longevity consulting and speaking at family office summits👨⚕️ 🔗https://t.co/TxbwLaEbmk | @Longevity_Inv

Vaccines May Modulate Dementia Risk via Trained Immunity
Infection, vaccination and risk of dementia: a proposed immunological model "Integrating data on BCG and mechanistic hypotheses, recent findings on the AS01 adjuvant, and the role of trained innate immunity, we describe here an immunological model that connects vaccine and adjuvant...

Flavonoids Emerging as Powerful Tools Against Chronic Disease
Recent Advances in Flavonoids and Chronic Disease: Mechanisms, Therapeutic Applications, and Future Directions https://t.co/nh4sVRvjZo https://t.co/3nIIZm37Jl
One Avocado Daily Cuts Glycemic Load by 14
The Effect of Including One Avocado Daily in a Habitual Diet on the Glycemic Index and Glycemic Load in Free-living Adults with Overweight/Obesity "Daily consumption of one avocado within the habitual diet significantly reduced GL by almost 14 points, without requiring...

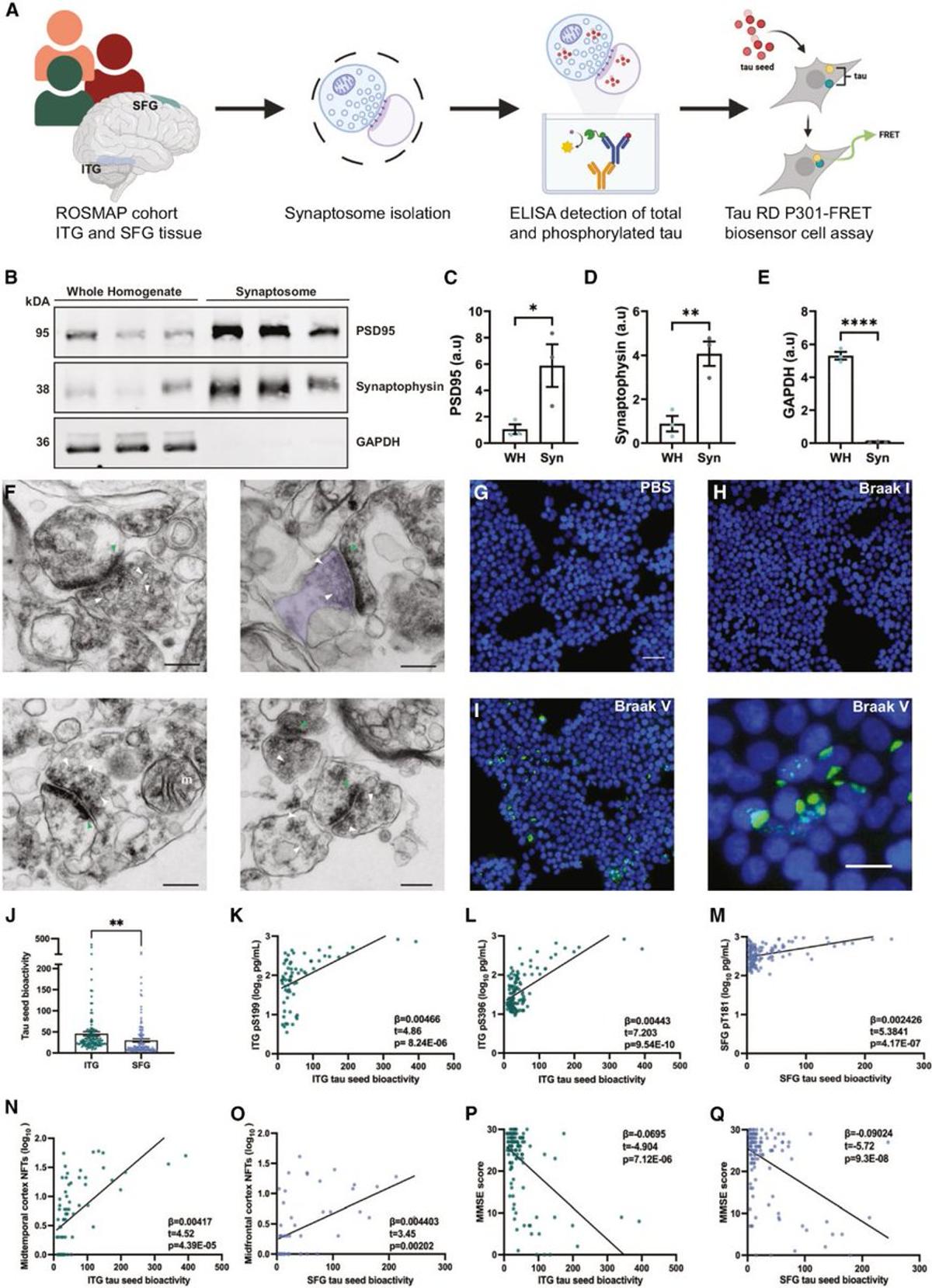
Tau Seeds Trigger Widespread Neurofibrillary Tangles via Connectivity
Tau seeds induce neurofibrillary tangle formation across brain regions via individual-specific connectivity • Tau seeds induce neurofibrillary tangles (NFTs) locally and across distal brain regions https://t.co/wcD6GdHHYF https://t.co/3pHuh7cdTi
Metformin Fails to Boost Walking Distance in PAD Patients
Metformin to Improve Walking Performance in Lower Extremity Peripheral Artery Disease: The PERMET Randomized Clinical Trial "Among people with PAD without diabetes, metformin did not improve 6-minute walk distance at 6-month follow-up compared with placebo. These results do not support metformin...

Longevity Medicine Nears Science Cover as Field Accelerates
Longevity medicine may be closer to the cover of Science than most people realize.🩺 The science is accelerating across prevention, diagnostics, therapeutics, and healthspan. A creative concept, not an actual Science cover.👨⚕️ Created with ImageGen2 and curated by @agingdoc1. https://t.co/H36sbrc7NN

Aging Accelerates Damage Accumulation, Driving Senescence
Evolution of Senescence by Damage Accumulation That Accelerates With Age Throughout an Organism's Lifespan https://t.co/FAjw5M2mge https://t.co/pc3XZn5s1t
Fitness Drives Immune Resilience in Healthy Aging
Physical Fitness Dynamics Shape Immune Remodeling in Healthy Aging: A 3-Year Longitudinal Study 👉 “These results highlight physical fitness as a potentially modifiable determinant of immune trajectories and immune resilience in healthy aging.” https://t.co/NsgzpoH5Tb

Sex‑disaggregated Data Crucial, yet Underused in Women's Health
Uncharted: understanding women’s health across the body Disaggregating data by sex is a powerful way to help develop better diagnostics and treatments for women — but researchers say it’s not used enough. https://t.co/7TeEYN4yPf https://t.co/95VdJKI05c
Insilico Launches First Longevity Board to Accelerate AI Aging Research
Insilico Medicine Announces Industry's First Longevity Board to Accelerate AI-Driven Aging Research for Drug Discovery https://t.co/Xd8GpDTVjW

Genetic Bridge Links Ageing Theory to Lifespan Interventions
Dynamics of genetic and somatic trade-offs in ageing and mortality “These findings provide a genetic bridge between evolutionary theories of ageing and molecular mechanisms that can guide interventions to extend healthy lifespan.” https://t.co/HFGnELAIqH https://t.co/gAlE7D4OCh

Intense Exercise Boosts Belief, Cuts Depression and Anxiety
Physical Activity and Mental Health of Employed Adults: Mediation and Moderation Effects of Beliefs in the Benefits of Physical Activity “more intensive PA was related to a stronger belief in PA benefits, subsequently leading to reduced levels of depression and anxiety.” https://t.co/JBF1kDolZa