Both frigates and the Kilo class submarine that were pierside in Bandar Abbas appear to have fully sunk. There also appears to have been another round of strikes since the first satellite image went viral.
Google to deploy world’s largest iron-air battery for US data center #energysky -- via pv magazine global: https://t.co/tsK8YqzJko
Last year, UnitedHealth Group disclosed 3,100 subsidiaries. This year? Just 10. The health care giant is paring back transparency right as its executives say they are embracing it. https://t.co/Wp1TYSUKTa

$USOIL - Crude oil is already showing initial signs of topping as it did last June. I can't believe that some people are gullible enough to believe, that empty threats made by Iran about $200 crude oil prices, are actually...
Looking for the collective wisdom of the platform. Has there ever been a case where a sovereign wealth fund has taken an interest (passive or active) in a bcast license? And did it trigger 310(a)?
"Today, the star [in DC] is Starlink," says Alpine Group's Rhod Shaw at the ACA Connects Summit. #Summit2026
Senate Commerce Committee favorably reported the NASA authorization act on a voice vote. Lots of amendments included in it, which were not discussed during the brief markup.
Yesterday, the US military bombed drone sites across Iran. According to the US-based Human Rights Activists News Agency, 742 civilians, including 176 children, have been killed in the bombings since Saturday. https://t.co/OYnTObNhC0

Nearly 75% of global leaders saw someone in their network hit by cyber fraud last year. Phishingn & smishing lead. With ransomware up 4x since 2021, organizations must manage third-party risk and treat cybersecurity as strategic. https://t.co/UZFhgJpvny https://t.co/RZ38Isc4tZ

"Dr. Copper" is seeking redemption. It usually moves hand-in-hand with the manufacturing data. That was not the case in 2023-2024, when it rose but manufacturing remained moribund. Notwithstanding the recent pullback, both are rising again. A promising chart, in my...
Did a new blog @Binary_Defense called: NightBeacon: AI as a Force Multiplier in Cybersecurity We always struggle with budget and headcount. Do we finally have somewhat of a solution for our security programs? https://t.co/sBeXDGT9nx
The Enhanced Games has its first sponsor: Caliwater (@drinkcaliwater), which was co-founded by Vanessa Hudgens (@VanessaHudgens) ... Becomes the official cactus water of the Enhanced Games. @EnhancedGames
Cosco suspends bookings on Gulf. China is an Iran ally. Why would a Chinese carrier do this?
If you’re buying real estate solely based on numbers, you’re already losing Real estate isn’t just numbers in excel. It’s tangible Here’s how to actually analyze a property without making that costly mistake: First thing most investors do when they see a deal...

I guess it's fitting that I spent a couple of hours this week signing 400 copies of Countdown to Zero Day for a conference -- fitting because it's a reminder, in regards to Iran's nuclear program, of both the advantages...
“To our steadfast partner Israel, your mission is being executed with unmatched skill and iron determination. Fighting shoulder to shoulder with such a capable ally is a true force multiplier and a breath of fresh air.” @SecWar https://t.co/n4ZqQJCiEZ "We salute your...
Can I just say how much I love the Lifecycle Stage Map on Omnisend. Right there are your important segments to email.

Grid investment is rising fast. BloombergNEF reports record spending in 2025 of 470 to 483 billion US dollars, up 17 percent on 2024. This reflects structural change: more renewables, electrified transport & heating + rising demand from data centres. https://t.co/4l1nzdMy3j
Crimson Desert marketing director says there's nothing to hide as players worry about the lack of console version reviews at launch https://t.co/sPbsmiijgU

The Loadstar - Air cargo capacity on key Asia-Europe corridors has fallen 39% following the shutdown of major Gulf airspace and hubs amid the escalating conflict in the Middle East. https://t.co/XxAzcLFVzn https://t.co/VVlvHRVoSr
The US Secretary of Defense saying “we can sustain this” is a bit akin to the allies declaring in 1942 that they can sustain the fight against Italy, or in 1917 against the Ottoman Empire — if you get my...

Resident Evil Requiem has sold 5 million copies in 5 days, approximately $350 Million USD in revenue. https://t.co/lYVLdRoS2U
"I need to park $50k of cash for 12 months. What are my options?" > $VUSXX (Vanguard Treasury MM Fund) or any Treasury equivalent. State/local tax exempt, 3.63% yield > HYSA (FDIC insured, ~3%) Don’t invest it, unless 12 months turns into 12...

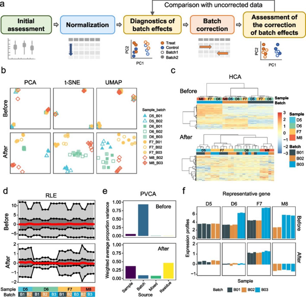
Batch effects once caused 162 patients to be misclassified. 28 of them received incorrect or unnecessary chemotherapy. The culprit? Contaminated RNA extraction that introduced technical artifacts into the data. https://t.co/WBBFKgvzVC
Sony is reportedly moving away from PlayStation PC ports. It’s a big change from a few years ago, when Sony said it wanted half of its games available on PC and mobile by 2025 https://t.co/4HlXG5b9Lz

Major narrative violation but a private equity-owned SaaS company, financed by *gasp* private credit, is rapidly building out its AI capabilities. https://t.co/DOGvFQyXdN
Healthcare AI ≠ just LLMs. CognomIQ unveils a semantic data operating system at ViVE 2026. One platform. End-to-end. From #ViVE2026 👇 https://t.co/HatKWPoOWo
Can LLMs be used for ads ranking? Meta's GR2 architecture utilizes reinforcement learning and LLM world knowledge to improve ad ranking performance through structured reasoning. https://mobiledevmemo.com/can-llms-be-used-for-ads-ranking/
The recent Steam Next Fest was great. So many wonderful demos for games I hadn't heard of. In the latest Game File, I highlighted 6 that still have PC demos up: - Froggy Hates Snow - Enter the Chronosphere - Wanderburg - Deg - Sokogram -...
Here's our newest in-game interview with Imagine Dragons manager & Night Street Games founder, Mac Reynolds, along with his brother, Imagine Dragons lead singer Dan Reynolds and Night Street Games' chief creative officer. They did an interview while playing their...

Cancer blood tests for screening? Not the way they've been studied to date (age 50+) A new feature @Nature “I’m confident we’re going to see more accurate tests going forward. In high-risk groups, such as those with a genetic predisposition,...
Container shipping companies halt bookings, divert vessels due to Middle East risks https://t.co/WzcNxIAkRJ via @WSJ

A bleak report about the games industry made the rounds a couple of weeks ago. Then, last week, this dire chart was added to it What it shows: Game industry revenue growth in 2025, excluding China, Roblox, hardware and console services...

Great point in @SecScottBessent speech: Post-2008 liquidity buffers were designed to be spent in a crisis. Instead, they are treated as untouchable minimums and so banks hoard liquid assets rather than deploy them, making stress worse. (1/3) @vtg2 @BrendanPedersen @amacker...
This is the big one, MUST READ Thorough objective new analysis of the impact of Trump's trade war on China-US trade including on key industries @PIIE @ChadBown https://t.co/5eQUPlo1xx
1- outstanding interview, shows what 18m can do. 2- last minute - "we have power in showing our work...documenting the documents, how we found things and how we got it...to regain trust in institutions as well." is entire topic on...
PTX Metals' $PTX.V $PANXG Equity Holding of Green Canada Corporation and MAACKK Capital Corp. Provide Corporate Updates by @newsfile https://t.co/TvWNa59ED6
Data centers in space are the stepping stone to everything. Mars, O'Neill colonies, Dyson swarms. It all starts with compute in orbit.

I spent years teaching neurology residents that once cognitive decline begins, nothing can reverse it. A 20-year NIH trial just proved me wrong. The ACTIVE study — the largest cognitive training RCT ever conducted — found that just 10 hours of "speed...
I skipped one step building my video game and burned $8 million. That step takes 72 hours with AI. Here's how to save yourself $8 million. The game is called Project Kyzen. Instead of building a cheap prototype to test if the...
Freight brokers, what are you doing? You must protect the Zyn and other lip nic products
Virginia to utilities: Do more with the existing power grid #energysky -- via Canary Media: https://t.co/zWtmgZDDTa
"We are just getting started...more bombers and more fighters are arriving just today.. we will be using 500 lbs, 1000 lbs, 2000 lbs gps and laser guided precision gravity bombs of which we have a nearly unlimited stockpile."

$50 or $100 Year-End for Brent Crude? It took an unprecedented closure of the Strait of Hormuz to push the front-month Brent crude oil future to extend 2025's high -- now what? December Brent is near $69 and will become front...
The golden era of industry analyst education is over. @5GAmericas is winding down, signaling a massive shift in how the telecom industry wields influence and manages power politics. 🚨📉
US Navy submarine sinks Iranian frigate, first time since WW2 a sub sunk an enemy warship. https://t.co/9tIRVWRS8T
Apparently SECDEF showed a video of the actual submarine attack but none of the live feeds I've seen panned over to show it. 🤦♂️ Where is the video?!?

Just finished my segment on @theCUBE from #MWC26, 5th year in a row. @furrier and I had a great discussion on what it takes for telcos to win this time, where AI, #6G and #QuantumComputing are going to converge in...
If you <3 all the curlicues of a bygone era+you got $30M to kill, check out the 1-time #UES home of legendary #BearStearns boss #AceGreenberg at #845Fifth, listed for the 1st time in nearly 60 years. #realestate #mortgage #NYC https://t.co/yGfdf3s8TU

Time Warner FY17 10-K: "At December 31, 2017, Home Box Office had approximately 54 million domestic subscribers, including subscribers to HBO NOW and through Home Box Office’s digital distribution partners." https://t.co/4lw2HM9qU0